1.「Share Lab EVER SHIMOGAMO」2026年度:入居募集を開始
2.大企業R&Dとスタートアップの“持たない研究開発(アセットライトR&D)”を支援
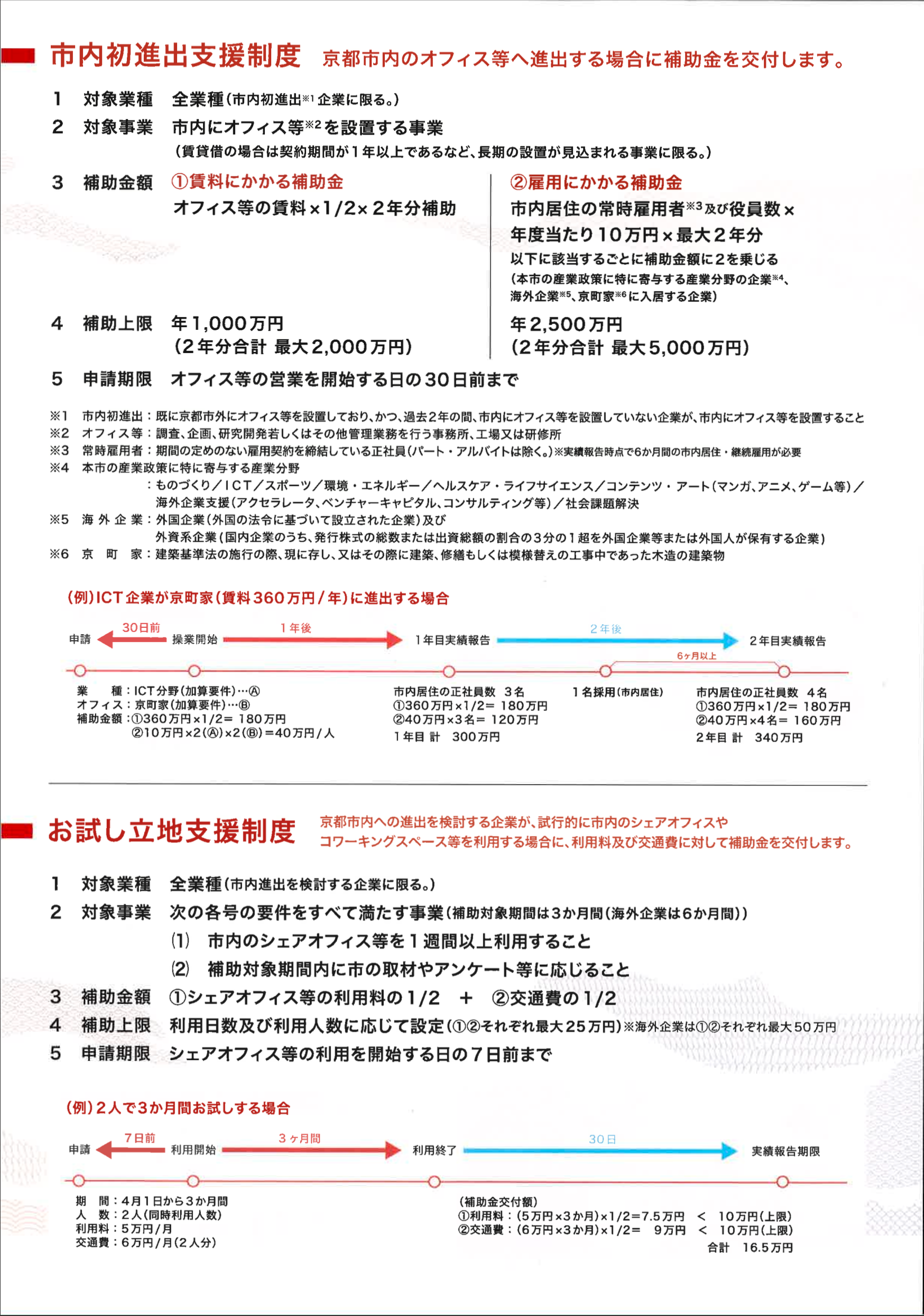
3.京都市外企業は京都市「市内初進出支援制度」の対象に(賃料×1/2×2年/最大2,000万円)
本プレスのポイント
- 京都・下鴨で運営するP2/BSL-2対応シェア型ウェットラボ「Share Lab EVER SHIMOGAMO」において、大企業R&Dおよびライフサイエンス領域のスタートアップ向けの入居本格募集を開始。
- 自社ラボの新設・維持に要する初期投資と立ち上げ期間を圧縮する“持たない研究開発(アセットライトR&D)”で、PoC・探索研究・サテライトR&Dを迅速に立ち上げ可能。
- 京都市「市内初進出支援制度」の対象要件を満たす市外企業は、オフィス等(ラボ)の賃料の1/2が2年間補助(最大2,000万円)され、実質賃料半額での事業開始が可能。加えて、市内居住社員(役員含む)に対する雇用補助(ライフサイエンス分野は単価2倍、海外企業はさらに2倍)も併用可能。
- 短期の試行利用には「お試し立地支援制度」を適用可能(利用料・交通費それぞれ1/2補助、上限各25万円/海外企業は各50万円、最大3か月/海外6か月)。
施設概要および今回の募集について
EVER株式会社(京都市左京区、以下「EVER」)が運営する、京都大学および京都府立医科大学に近接するP2/BSL-2対応シェア型ウェットラボ「Share Lab EVER SHIMOGAMO」において、大企業R&Dおよびライフサイエンス領域のスタートアップ向けの入居利用について、本格募集を開始しました。併せて、京都市の企業誘致施策「市内初進出支援制度」「お試し立地支援制度」の活用により、市外から京都市内への進出を検討する企業は、賃料の大幅補助を受けながら研究開発拠点を立ち上げられます。

1. 背景:ライフサイエンス研究開発の“持つ”から“借りる”へ
創薬、再生医療、診断薬をはじめとするライフサイエンス領域では、研究テーマの多様化と事業化までのリードタイム短縮が同時に求められています。一方で、自社でP2レベルのウェットラボを新設・維持するには、建設費、安全設備、カルタヘナ法対応、専任人員など、数千万円~数億円規模の固定投資と数か月~1年超の立ち上げ期間が必要です。
VCや経営陣が研究開発投資の資本効率を厳しく問う局面が増えるなか、研究施設を“持つ”のではなく“借りる”ことで、バランスシートを軽く保ちつつ研究開発をスピーディに立ち上げる動きが、アメリカをはじめとしたライフサイエンス業界でも広がっています。Share Lab EVER SHIMOGAMOは、この“アセットライトな研究開発”を後押しする共同利用型研究拠点です。
2. Share Lab EVER SHIMOGAMOの特徴
Share Lab EVER SHIMOGAMOは、以下の特徴を備えた共同利用型ウェットラボです。
- P2/BSL-2対応:細胞培養、分子生物学、再生医療等の研究を想定した実験環境・共用機器を整備
- 徒歩圏の学術クラスター:京都府立医科大学まで徒歩13分・自転車4分、京都大学まで徒歩23分・自転車8分(レンタルサイクル利用可)。共同研究・研究者ネットワーク・大学保有機器へのアクセスに有利な立地
- カルタヘナ法・遺伝子組換え実験の運用体制整備済み:神経変性疾患研究の専門家である京都大学 松澤秀一特定准教授(EVER顧問)をはじめとする専門家のもとで安全管理体制を構築
- 24時間アクセス可能:研究者の実験ペースに合わせた柔軟な利用形態
- 入退館管理・秘密保持体制:入館審査、監視カメラ、研究者向け教育等により、大企業の機密保持要件にも対応
- ラボ+オフィスの同時利用が可能:隣接するWhatever SHIMOGAMO/SHIMOGAMO EASTとの併用で、実験と事務機能をワンストップで構築
- CRO/CDMOパートナーネットワーク(次世代アセットライト運用モデル):テナントは自社で1ベンチから必要最小限の検証・試験・技術移管準備を進め、重い実験開発・製造・臨床実務は協力するCRO/CDMOに外注する、次世代の研究開発運用モデルを実践可能。EVERでは協力先CRO/CDMOのご紹介・仲介にも対応します


3. 京都市の企業立地促進補助金を活用可能
京都市では、市外から京都市内への進出・拠点設置を検討する企業向けに、複数の補助金制度を設けています。
Share Lab EVER SHIMOGAMOは、共同利用型研究施設としてこれら制度の活用ができます。
【1】市内初進出支援制度 — 長期の拠点設置向け
- ①賃料にかかる補助金:オフィス等(ラボ)の賃料 × 1/2 × 2年分 / 上限 年1,000万円(2年合計 最大2,000万円)
- ②雇用創出にかかる補助金:市内居住の常時雇用者・役員数 × 年度当たり10~80万円 × 2年分 / 上限 年2,500万円(2年合計 最大5,000万円)
- 加算要件(下記に該当するごとに単価×2):
(a) 産業政策に特に寄与する分野(ヘルスケア・ライフサイエンス等)
(b) 海外企業
(c) 京町家入居 - 対象要件:市内初進出企業(既に市外にオフィス等を有し、過去2年以内に市内オフィスを設置していない企業)で、賃貸借契約期間が1年以上などの長期設置が見込まれる事業。
- 申請期限:オフィス等の営業を開始する日の30日前まで
※ライフサイエンス分野の海外企業の場合、雇用補助は単価 10万円 × 2(分野) × 2(海外) = 最大40万円/人/年。
さらに京町家入居であれば 最大80万円/人/年 まで。
【2】お試し立地支援制度 — 短期の試行利用向け
- 補助金額:①シェアオフィス等の利用料 × 1/2 + ②交通費 × 1/2
- 補助上限:利用日数・人数に応じて設定。①②それぞれ 最大25万円(海外企業は①②それぞれ最大50万円)
- 補助対象期間:3か月間 (海外企業は6か月間)
- 主な要件:市内のシェアオフィス等を1週間以上継続利用、補助対象期間内に市の取材・アンケート等に対応
- 申請期限:シェアオフィス等の利用を開始する日の7日前まで
※上記はいずれも京都市による制度の概要です。適用可否・具体的な補助額は京都市(産業観光局 企業誘致推進室 TEL:075-222-4239)の審査および要件によります。
制度活用の具体的な進め方については、当施設までお問い合わせください。
4. 想定される利用シーン
- 大企業R&D部門のサテライトラボ/PoC拠点/新規探索テーマの実験場所
- 関西圏におけるアカデミアとの共同研究の実施場所
- 大学発スタートアップの初期研究拠点(法人格確立から研究開始までのブリッジを含む)
- 海外ライフサイエンス企業による日本市場参入/アジアR&D拠点の試行立地
- 大手企業×スタートアップのオープンイノベーション協業のための共同研究拠点
- 「1~3ベンチ×CRO/CDMO外注」による次世代アセットライト運用モデル(自社で最小限の検証・試験・技術移管準備、重い実験開発・製造・臨床実務は外部委託)
5. 公開事例:第一工業製薬株式会社様×京都大学の神経変性疾患共同研究
第一工業製薬株式会社様(https://www.dks-
京都大学側の主担当は、神経変性疾患研究の第一人者であり、iPS細胞由来ドパミン神経前駆細胞を用いたパーキンソン病治療に関する医師主導治験の治験責任医師を務め、2025年4月に学術誌『Nature』に研究成果が掲載された髙橋良輔特定教授。さらに、EVER顧問であり同じく神経変性疾患を研究する松澤秀一特定准教授との連携を通じ、研究開発の加速を図る体制です。
本事例は、Share Lab EVER SHIMOGAMOが上場企業のコア研究開発の受け皿として機能し得る品質を備えていることを示しており、大学発スタートアップから大企業R&D部門まで、多様な主体のオープンイノベーション拠点としての位置づけを裏付けるものです。
(参照: 第一工業製薬株式会社様 2025年10月30日プレスリリース)
https://pdf.irpocket.com/
お問い合わせ先
施設見学、利用相談、共同研究を見据えた活用方法のご相談は随時受け付けております。
市外企業向けの補助金活用法についても、個別にご案内いたします。
【施設ウェブサイト】 https://ever-shimogamo.com/
【電話番号】075-706-1133
【FAX】075-706-1134
【Mail】ever"@"whatever-produce.com (""を外してください)
【運営会社】 EVER株式会社(京都市左京区下鴨宮崎町119-1)
【お問い合わせ】 Share Lab EVER SHIMOGAMO 運営事務局(詳細は施設ウェブサイトよりご連絡ください)



